製品導入
天然バニリンパウダーバニラアイスクリームに似た豊かで甘い香りがあり、天然の風味増強剤として食品業界で広く使用されています。 このタイプのバニリン粉末は、抽出、その後の結晶化、精製、乾燥によって生成され、明るいベージュ色の微細で自由に流動する粉末が得られます。 乳製品、焼き菓子、飲料、菓子などさまざまな製品に使用できます。 化学的に生成され、有害な添加物が含まれる可能性がある合成バニリンに代わる、健康的で自然な代替品です。 その優れた品質、安全性、健康上の利点は広く認識されており、天然成分を優先する食品メーカーにとって優れた選択肢となっています。
HSF Biotech 天然バニリン (クローブ由来) 甘く心地よいバニラの香りを持つ高品質の香料であるオイゲノールルートから作られています。 一連の抽出、精製、結晶化プロセスを経て、食品および飲料業界のさまざまな用途に使用できる天然バニリンが得られます。 このタイプのバニリンは、有害な添加物を一切使用せず完全に天然源から生産されているため、合成代替品に比べて利点があり、より健康的で持続可能な選択肢を消費者に提供します。

仕様
|
分析品質 |
||
|
外観 |
|
白色〜淡黄色の結晶性粉末 |
|
臭い |
|
バニラビーンズに似ている |
|
アッセイ |
以上 |
99.0% |
|
融点 |
|
81.0~83.0度 |
|
エタノールへの溶解度(25度) |
|
1gを2mlの90%エタノールに完全に溶解すると透明な溶液になります |
|
乾燥減量 |
以下 |
0.5% |
|
汚染物質 |
||
|
重金属(鉛として) |
以下 |
10ppm |
|
ヒ素(As) |
以下 |
3pp |

製品の用途
天然バニリンパウダーその豊かで芳香な風味により、食品および飲料業界で幅広い用途に使用されています。 一般的なアプリケーションには次のようなものがあります。
- 焼き菓子: 風味を高めるために、ケーキ、クッキー、ペストリー、パンの製造によく使用されます。 心地よい本格的なバニラの味わいが楽しめます。
- 乳製品: クリーミーで甘いバニラ風味を加えるために、アイスクリーム、ヨーグルト、ミルクセーキ、カスタードなどのさまざまな乳製品に利用されています。
- 飲料: この天然香料は、コーヒー、紅茶、ホットチョコレート、スムージーなどの飲料に一般的に添加され、心地よいバニラの香りと味を与えます。
- 製菓: チョコレート、キャンディー、菓子類の甘さを高め、他のフレーバーとのおいしい組み合わせを生み出すために、その製造によく使用されます。
- フレーバーシロップとソース: パンケーキ、ワッフル、デザート用のフレーバーシロップとソースの製造に使用され、独特のバニラ風味が得られます。
- 栄養補助食品: この粉末は、味を改善し、より楽しく摂取できるようにするために、栄養補助食品、プロテインパウダー、食事代替シェイクの配合にも使用されます。
- パーソナルケア製品: 心地よい香りのため、このパウダーは香水、ローション、クリーム、ボディウォッシュに組み込まれて、ほのかに心地よいバニラの香りを加えることがあります。

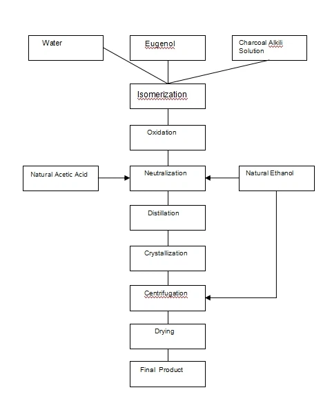
HSF バイオテック天然バニリンパウダー(例クローブ) フローチャート
天然バニリン ex オイゲノール ナチュラル

梱包と保管
包装: 25kg ファイバードラム (食品グレード)
製品は、未開封の元の容器に入れて、涼しく乾燥した換気の良い場所で 24 か月間保管できます。 密閉容器に入れて冷暗所に保管し、熱、光、湿気、酸素から保護する必要があります。

認証

工場の様子


人気ラベル: 天然バニリン粉末、中国、工場、メーカー、サプライヤー、生産者、卸売、購入、価格、バルク、最高、販売用























